Реформа системы родовспоможения в Петербурге
В Санкт-Петербурге стартовала масштабная реорганизация родильных домов, включающая их закрытие, объединение и переход на новую систему уровней оказания помощи.
10 февраля, 2026, 07:10 0

Источник:
В городе началась глубокая перестройка системы родовспоможения. Она повлечёт за собой закрытие ряда учреждений, кадровые перестановки и уход некоторых опытных руководителей. Толчком к изменениям стало сокращение числа родов, что сделало содержание многих роддомов экономически неэффективным, а также необходимость привести учреждения в соответствие с современными требованиями.

Источник:
Академик Эдуард Айламазян ещё четыре года назад говорил о необходимости такой реорганизации. «Но всё пришло в движение, когда родильные дома стали очень затратными — из-за уменьшения числа родов и профицита коек. Кроме того, городу нужен свой перинатальный центр — таковым назначили 18-й роддом, но он требованиям к такому учреждению не соответствовал», — пояснил он.

Источник:
Дополнительным фактором стала работа в 2025 году комиссии из НМИЦ акушерства, гинекологии и перинатологии им. Кулакова, которая изучала причины роста младенческой смертности в Петербурге.
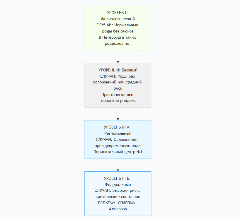
В основе реформы лежит переход на систему уровней оказания помощи. В России их четыре: от первого для неосложнённых родов до третьего для самых сложных случаев в федеральных клиниках. Цель преобразований — повысить статус ряда городских роддомов до третьего уровня.
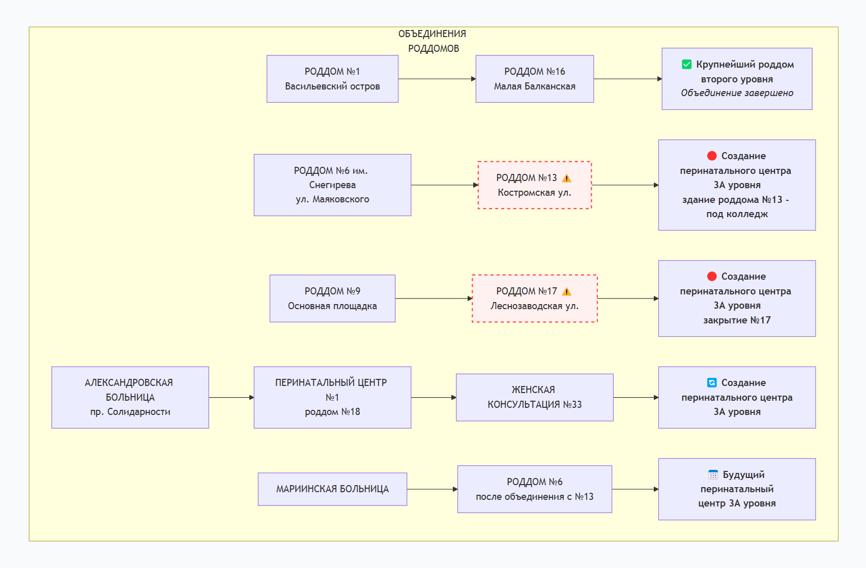
Комиссия экспертов в марте 2025 года рекомендовала создать больше учреждений третьего уровня и назвала подходящие для этого роддома — № 9, 10 и 17. Также было предложено объединить Городской перинатальный центр № 1 с Александровской больницей, а роддом № 6 им. Снегирева — с Мариинской больницей, взяв за образец московский опыт.
Хотя главный акушер-гинеколог Петербурга Виталий Беженарь в конце 2025 года заявил, что несколько учреждений уже получили статус третьего уровня, фактически к тому моменту лишь Первый медицинский университет стал перинатальным центром.
Объединение перинатального центра на проспекте Солидарности с Александровской больницей уже началось. «Процесс только начался. Такого у нас никто еще не делал, это абсолютно неизведанная тема», — рассказал главный врач Александровской больницы Юрий Линец. По неофициальной информации, руководитель центра Галина Гриненко, создавшая его из обычного роддома, покинет свой пост после слияния.
Планируется и объединение роддома № 6 им. Снегирева с Мариинской больницей. Этот процесс предполагает сложную трёхходовую схему:
- Объединение роддома № 6 с роддомом № 13.
- Перевод мощностей 13-го роддома на улицу Маяковского и его последующее закрытие.
- Создание на базе объединённого с Мариинской больницей учреждения перинатального центра 3А уровня.
По неофициальным данным, одной из целей этого объединения является освобождение здания роддома № 13 на Костромской улице для размещения там колледжа. Предполагается, что главным врачом нового объединённого учреждения останется Марина Зайнулина.
Особую проблему представляет роддом № 17. Комиссия рекомендовала сделать его роддомом третьего уровня, однако уже в мае 2025 года вице-губернатор Константин Звоник представил план по сокращению его 115 коек и освобождению здания на Леснозаводской улице. Вместо него перинатальным центром 3А уровня может стать роддом № 9, куда переведут мощности.
Ранее в роддоме № 17 были выявлены серьёзные нарушения. Контрольно-счётная палата Петербурга обнаружила необоснованное увеличение числа заместителей главврача при нехватке младшего персонала, а также оплату неоказанных услуг по обслуживанию оборудования.
Первое крупное объединение — роддомов № 1 и № 16 — уже завершено, создано самое крупное в городе акушерское учреждение второго уровня. Его главный врач Алексей Ильин заверил, что реорганизация не скажется на пациентах. «Оптимизация сводится к более бережному расходованию средств, в том числе, за счет сокращения управленческого аппарата», — отметил он.
Комитет по здравоохранению Петербурга официально заявляет, что общее число акушерских коек в городе сокращаться не будет. Летом 2026 года в составе Детской городской больницы № 1 начнёт работу Детский центр хирургии врождённых пороков развития, где откроется около 80 акушерских коек. Также планируется расширение коечного фонда в роддомах № 6 и № 9 за счёт перевода мощностей из закрываемых учреждений.
С 2016 года, когда в Петербурге родились 72 732 ребёнка, рождаемость неуклонно снижалась, достигнув 47 тысяч новорождённых в 2024 году. Специалисты полагают, что сейчас показатель вышел на плато, и в будущем возможен рост.
Академик Эдуард Айламазян дал оценку происходящему: «Объединение домов второго уровня не дает им автоматически третий уровень. Но хуже не будет, а с точки зрения экономики это целесообразно… При этом нужны настоящие перинатальные центры, потому что один родильный дом не может решить все вопросы матери и ребенка».
Читайте также


















